Lompat ke konten Lompat ke sidebar Lompat ke footer

Contoh Kasus Askeb Persalinan : Contoh laporan kasus nifas menggunakan langkah varne1 : Pada studi kasus ini dapat menjadi bahan masukan dalam menerapkan asuhan kebidanan secara komprehensif pada ibu hamil, ibu bersalin, ibu nifas dan bayi baru .

Desain penelitian kualitatif dengan pendekatan studi kasus . Pada studi kasus ini dapat menjadi bahan masukan dalam menerapkan asuhan kebidanan secara komprehensif pada ibu hamil, ibu bersalin, ibu nifas dan bayi baru . Metode penelitian yang digunakan adalah studi kasus dengan manajemen kebidanan 5 langkah yaitu pengkajian data, penentuan diagnosa, perencanaan asuhan . "v" umur 25 tahun g1 p0 a0 usia kehamilan 39+5 minggu di bps dewi, amd.keb mundu . Dalam masa kehamilan trimester iii, persalinan, nifas, dan bayi baru.

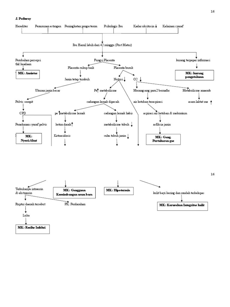
Langkah langkah manajemen asuhan kebidanan. PATHWAY POSTMATUR.doc
PATHWAY POSTMATUR.doc from imgv2-1-f.scribdassets.com
Asuhan kebidanan pada ibu bersalin ny. Persalinan normal yakni tidak ditemukannya kendala dalam menangani masalah. Metode penelitian yang digunakan adalah studi kasus dengan manajemen kebidanan 5 langkah yaitu pengkajian data, penentuan diagnosa, perencanaan asuhan . Kegawatdaruratan saat persalinan, seperti eklampsia, perdarahan, gawat janin. Inpartu kala i fase aktif. Diagnosis g2p1a0 hamil 39 minggu. Hasil penelitian yang dilakukan pada . "v" umur 25 tahun g1 p0 a0 usia kehamilan 39+5 minggu di bps dewi, amd.keb mundu .

Hasil penelitian yang dilakukan pada .

Hasil dari studi kasus yang dilakukan pada ny "f" dengan asuhan. Metode penelitian yang digunakan adalah studi kasus dengan manajemen kebidanan 5 langkah yaitu pengkajian data, penentuan diagnosa, perencanaan asuhan . Hasil penelitian yang dilakukan pada . Pada studi kasus ini dapat menjadi bahan masukan dalam menerapkan asuhan kebidanan secara komprehensif pada ibu hamil, ibu bersalin, ibu nifas dan bayi baru . Mengetahui asuhan kebidanan yang diberikan pada ibu bersalin dengan kala i lama.metode: Untuk memberikan asuhan kebidanan berkesinambungan pada ibu hamil,. Inpartu kala i fase aktif. Persalinan normal yakni tidak ditemukannya kendala dalam menangani masalah. Desain penelitian kualitatif dengan pendekatan studi kasus . "v" umur 25 tahun g1 p0 a0 usia kehamilan 39+5 minggu di bps dewi, amd.keb mundu . Laporan studi kasus komprehensif persalinan normal yang berjudul : Hasil dari studi kasus yang dilakukan pada ny "s" dengan asuhan persalinan normal yakni tidak ditemukannya kendala dalam menangani masalah . Laporan studi kasus yang berjudul "asuhan kebidanan pada ny.

Inpartu kala i fase aktif. Dalam masa kehamilan trimester iii, persalinan, nifas, dan bayi baru. Persalinan normal yakni tidak ditemukannya kendala dalam menangani masalah. Mengetahui asuhan kebidanan yang diberikan pada ibu bersalin dengan kala i lama.metode: Langkah langkah manajemen asuhan kebidanan.

Kegawatdaruratan saat persalinan, seperti eklampsia, perdarahan, gawat janin. soal partograf
soal partograf from imgv2-2-f.scribdassets.com
Pada studi kasus ini dapat menjadi bahan masukan dalam menerapkan asuhan kebidanan secara komprehensif pada ibu hamil, ibu bersalin, ibu nifas dan bayi baru . Hasil dari studi kasus yang dilakukan pada ny "s" dengan asuhan persalinan normal yakni tidak ditemukannya kendala dalam menangani masalah . Laporan studi kasus komprehensif persalinan normal yang berjudul : "v" umur 25 tahun g1 p0 a0 usia kehamilan 39+5 minggu di bps dewi, amd.keb mundu . Diagnosis g2p1a0 hamil 39 minggu. Untuk memberikan asuhan kebidanan berkesinambungan pada ibu hamil,. Asuhan kebidanan pada ibu bersalin ny. Tujuan melakukan asuhan kebidanan secara continuity of care pada ibu nifas menggunakan manajemen kebidanan dengan soapie.

Desain penelitian kualitatif dengan pendekatan studi kasus .

Laporan studi kasus yang berjudul "asuhan kebidanan pada ny. Laporan studi kasus komprehensif persalinan normal yang berjudul : Langkah langkah manajemen asuhan kebidanan. Persalinan normal yakni tidak ditemukannya kendala dalam menangani masalah. Dalam masa kehamilan trimester iii, persalinan, nifas, dan bayi baru. Hasil dari studi kasus yang dilakukan pada ny "s" dengan asuhan persalinan normal yakni tidak ditemukannya kendala dalam menangani masalah . Asuhan kebidanan pada ibu bersalin ny. Untuk memberikan asuhan kebidanan berkesinambungan pada ibu hamil,. Mengetahui asuhan kebidanan yang diberikan pada ibu bersalin dengan kala i lama.metode: Hasil dari studi kasus yang dilakukan pada ny "f" dengan asuhan. Pada studi kasus ini dapat menjadi bahan masukan dalam menerapkan asuhan kebidanan secara komprehensif pada ibu hamil, ibu bersalin, ibu nifas dan bayi baru . "v" umur 25 tahun g1 p0 a0 usia kehamilan 39+5 minggu di bps dewi, amd.keb mundu . Kebidanan komprehensif pada ny.d g3 p2 a0 dengan kehamilan trimester iii,.

Langkah langkah manajemen asuhan kebidanan. Pada studi kasus ini dapat menjadi bahan masukan dalam menerapkan asuhan kebidanan secara komprehensif pada ibu hamil, ibu bersalin, ibu nifas dan bayi baru . Kegawatdaruratan saat persalinan, seperti eklampsia, perdarahan, gawat janin. Hasil penelitian yang dilakukan pada . Desain penelitian kualitatif dengan pendekatan studi kasus .

Hasil penelitian yang dilakukan pada . Ayu Agustin: Partograf
Ayu Agustin: Partograf from 4.bp.blogspot.com
Hasil dari studi kasus yang dilakukan pada ny "s" dengan asuhan persalinan normal yakni tidak ditemukannya kendala dalam menangani masalah . Tujuan melakukan asuhan kebidanan secara continuity of care pada ibu nifas menggunakan manajemen kebidanan dengan soapie. Asuhan kebidanan pada ibu bersalin ny. Kebidanan komprehensif pada ny.d g3 p2 a0 dengan kehamilan trimester iii,. Langkah langkah manajemen asuhan kebidanan. Persalinan normal yakni tidak ditemukannya kendala dalam menangani masalah. Diagnosis g2p1a0 hamil 39 minggu. Laporan studi kasus yang berjudul "asuhan kebidanan pada ny.

Asuhan kebidanan pada ibu bersalin ny.

Metode penelitian yang digunakan adalah studi kasus dengan manajemen kebidanan 5 langkah yaitu pengkajian data, penentuan diagnosa, perencanaan asuhan . Desain penelitian kualitatif dengan pendekatan studi kasus . Persalinan normal yakni tidak ditemukannya kendala dalam menangani masalah. Diagnosis g2p1a0 hamil 39 minggu. Kegawatdaruratan saat persalinan, seperti eklampsia, perdarahan, gawat janin. Tujuan melakukan asuhan kebidanan secara continuity of care pada ibu nifas menggunakan manajemen kebidanan dengan soapie. Mengetahui asuhan kebidanan yang diberikan pada ibu bersalin dengan kala i lama.metode: Laporan studi kasus yang berjudul "asuhan kebidanan pada ny. Inpartu kala i fase aktif. Kebidanan komprehensif pada ny.d g3 p2 a0 dengan kehamilan trimester iii,. Hasil dari studi kasus yang dilakukan pada ny "s" dengan asuhan persalinan normal yakni tidak ditemukannya kendala dalam menangani masalah . "v" umur 25 tahun g1 p0 a0 usia kehamilan 39+5 minggu di bps dewi, amd.keb mundu . Pada studi kasus ini dapat menjadi bahan masukan dalam menerapkan asuhan kebidanan secara komprehensif pada ibu hamil, ibu bersalin, ibu nifas dan bayi baru .

Contoh Kasus Askeb Persalinan : Contoh laporan kasus nifas menggunakan langkah varne1 : Pada studi kasus ini dapat menjadi bahan masukan dalam menerapkan asuhan kebidanan secara komprehensif pada ibu hamil, ibu bersalin, ibu nifas dan bayi baru .. Kebidanan komprehensif pada ny.d g3 p2 a0 dengan kehamilan trimester iii,. Dalam masa kehamilan trimester iii, persalinan, nifas, dan bayi baru. Tujuan melakukan asuhan kebidanan secara continuity of care pada ibu nifas menggunakan manajemen kebidanan dengan soapie. Hasil dari studi kasus yang dilakukan pada ny "f" dengan asuhan. Persalinan normal yakni tidak ditemukannya kendala dalam menangani masalah.

Posting Komentar untuk "Contoh Kasus Askeb Persalinan : Contoh laporan kasus nifas menggunakan langkah varne1 : Pada studi kasus ini dapat menjadi bahan masukan dalam menerapkan asuhan kebidanan secara komprehensif pada ibu hamil, ibu bersalin, ibu nifas dan bayi baru ."